Баталгаажуулалт гэж юу вэ?
ААНБ нь өөрийн бүтээгдэхүүн, үйлчилгээний (зарим тохиодолд онцлог процесс, үйл ажиллагаагаа) чанар, аюулгүй байдал, гарал үүсэл, боловсруулагдсан байдал зэргийг хөндлөнгийн байгууллагаар үнэлүүлж, түүнийг гэрчлэн баталгаажуулахыг баталгаажуулалт гэдэг.
Өнөөгийнн олон талт бизнесийн ертөнцөд хөндлөнгийн мэргэжлийн байгууллагын баталгаажуулалт нь бизнесийн байгууллагын олон хэрэгцээ шаардлагын хангаж бизнес өсөлт хөгжил, зах зээл тэлэлт, өрсөлдөх чадварт эерэг хувь нэмэр оруулдаг.
Даян баталгаажуулалт нь олон талын давуу тал, үнэ цэнийг байгууллагад өгнө.
Итгэл үнэмшил, нэр хүнд
Зах зээлд нэвтрэх ба өрсөлдөх давуу тал
Комплэйнсийн ба Эрсдэлийн удирдлагын баталгаа
Баталгаажуулалт хол биш бас хэцүү биш
Та өөрийн байгууллагыг баталгаажуулалтын аудит хэр бэлэн байгаа эсэхээ урьдчилан мэдмээр байна уу?
Манай баталгаажуулалтын чиглэлүүд:
ОУ-ын Стандартууд & нийтлэг зохист дадлуудын баталгаажуулалт
Дэлгэрэнгүй...
Үйлчилгээний баталгаажуулалт (ЗГ-ын 291-р тогтоолын хүрээнд)
Дэлгэрэнгүй...
"Даян" - нэрийн онцгой баталгаажуулалтууд
Дэлгэрэнгүй...
Баталгаажуулалтын хэрэгцээ үүссэн үү?
Баталгаажуулалтын талаар 1 цагийн зөвлөгөө ҮНЭ төлбөргүй аваарай.
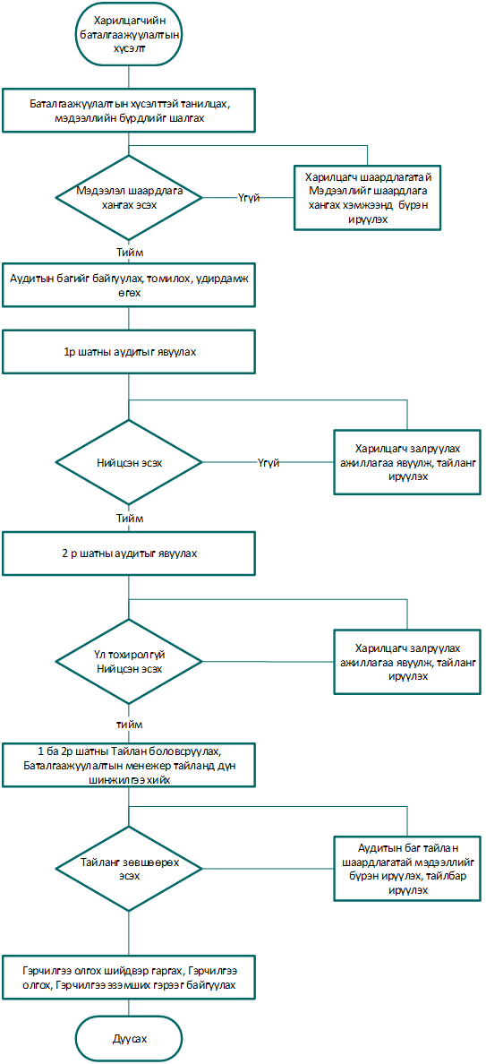
Баталгаажуулалтын процесс хэрхэн явагддаг вэ?
Sed pede ullamcorper amet ullamcorper primis, nam pretium suspendisse neque, a phasellus sit pulvinar vel integer.
1.
Хүсэлт хүлээн авч шарадлага хангасан байдалд дүн шинжилгээ хийх .
3.
Эхний шатны аудитыг явуулах
5.
Аудитын тайланг гаргах
2.
Аудитын багийг томилох, удирдамжара хангах
4.
2р шатны аудитыг явуулах
6.
Баталгаажуулалтын шийдвэр гаргах
